Published:2009/7/12 22:12:00 Author:May | From:SeekIC

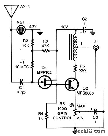
This circuit uses a FET and bipolar transistor combination to achieve high performance with a short pickup antenna (24 in. or 70 cm). R5 is a gain control and should be set for the minimum gain necessary for good results. T1 is 24 turns of #32 trifilar wire on a Ferroxcube P/N 768T188-3E2A core. J1 is used for dc feed and RE output. A dc block unit can be used at the receiver end. Dc power is 12 V at 30 mA. The pickup wire and pre-amp should be enclosed in a weatherproof assem-bly so that the antenna can be mounted outdoors in an electrically quiet area.A complete kit of parts, including the PC board, is available from North Country Radio, P.O. Box 53, Wykagyl Station, New Rochelle, NY 10804-0053A.
Reprinted Url Of This Article:
http://www.seekic.com/circuit_diagram/Basic_Circuit/ACTIVE_ANTENNA,100_kHz_TO_30_MHz.html
Print this Page | Comments | Reading(3)
Code: