Published:2009/7/10 6:15:00 Author:May | From:SeekIC

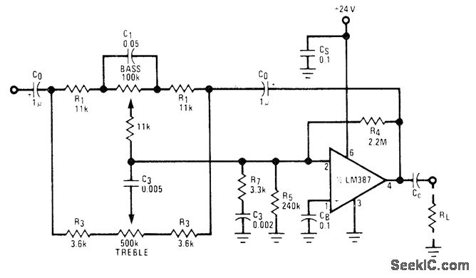
Variation of Baxandall negative-feedback tone control circuit reduces number of capacitors required. Developed for stereo systems. R4 and R5 provide negative input bias for opamp, while C0 prevents DC voltages from being fed back to tone control circuit. For other supply voltages, R4 is only resistor changed; design procedure is given.- Audio Handbook, National Semiconductor, Santa Clara, CA, 1977, p 2-40-2-49.
Reprinted Url Of This Article:
http://www.seekic.com/circuit_diagram/Basic_Circuit/ACTIVE_TONE_CONTROLS_USING_FEEDBACK.html
Print this Page | Comments | Reading(3)
Code: