Published:2009/7/6 21:35:00 Author:May | From:SeekIC

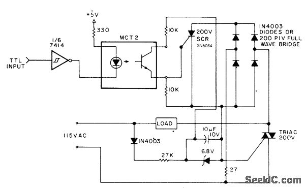
Output of. microprocessor drives LED of photocoupler through one section of 7414 hex Schmitt-trigger-input inverter. Output of phototransistor controls SCR connected across full-wave diode bridge. Current flow through bridge and SCR turns on triac, allowing alternating current to flow through load, Choose triac rated for handling required load current.-M. Boyd, Interfacing Tips, Kilo-baud, Feb. 1978, p 72-74.
Reprinted Url Of This Article:
http://www.seekic.com/circuit_diagram/Basic_Circuit/AC_CONTROL_BY_TTL_I_O.html
Print this Page | Comments | Reading(3)
Code: