Published:2009/7/1 2:14:00 Author:May | From:SeekIC

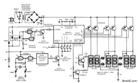
When AC power fails, MCD-2 optoisolator senses voltage drop and makes Schmitt trigger force strobe input of clock chip to ground, blanking display and reducing current P' ain from 2O0 mA on AC to 12 mA on 9-V standby battery. Clock will run for days on 1000-mAh battery. Two LED pairs that form colons between time dighs are operated from digit strobe Iines and remain lit when display is blanked, but draw only 1 mA.-S. l. Green, Dig-ital Clock Keeps Counting Even When AC Power Fails, EDN Magazine, Dec, 20, 1974, p 49-51.
Reprinted Url Of This Article:
http://www.seekic.com/circuit_diagram/Basic_Circuit/AC_DC_CLOCK.html
Print this Page | Comments | Reading(3)
Code: