Published:2009/7/14 22:35:00 Author:Jessie | From:SeekIC

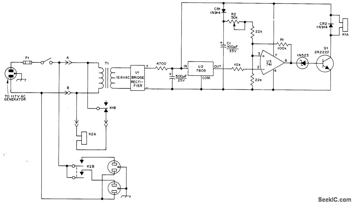
Disconnects equipment from gas-engine generator when AC output exceeds 125-VAC limit determined by setting of R2. Normal 117-VAC output of generator is applied to 12.6-V filament transformer T1. U1 and U2 rectify and regulate one input to comparator U3. CR1 and C1 form peak line-voltage monitor. When pin 3 of U3 exceeds 5 V of pin 2, output of U3 goes positive and turns on al, which applies power to small 12-VDC relay K1. Normally closed contacts of K1 open, removing power from 115-VAC relay K2. 1N523 zener reduces output of U3 enough so Q1 can be turned off. R1 prevents relays from chattering when AC line voltage is close to threshold. To adjust, apply 125 VAC between A and B, and set R2 so K2 drops out.-P. Hansen, Overvoltage Cutout for Field Day Generators, QST, Match 1977, p 49.
Reprinted Url Of This Article:
http://www.seekic.com/circuit_diagram/Basic_Circuit/AC_GENERATOR_CUTOUT.html
Print this Page | Comments | Reading(3)
Code: