Published:2009/7/10 4:17:00 Author:May | From:SeekIC

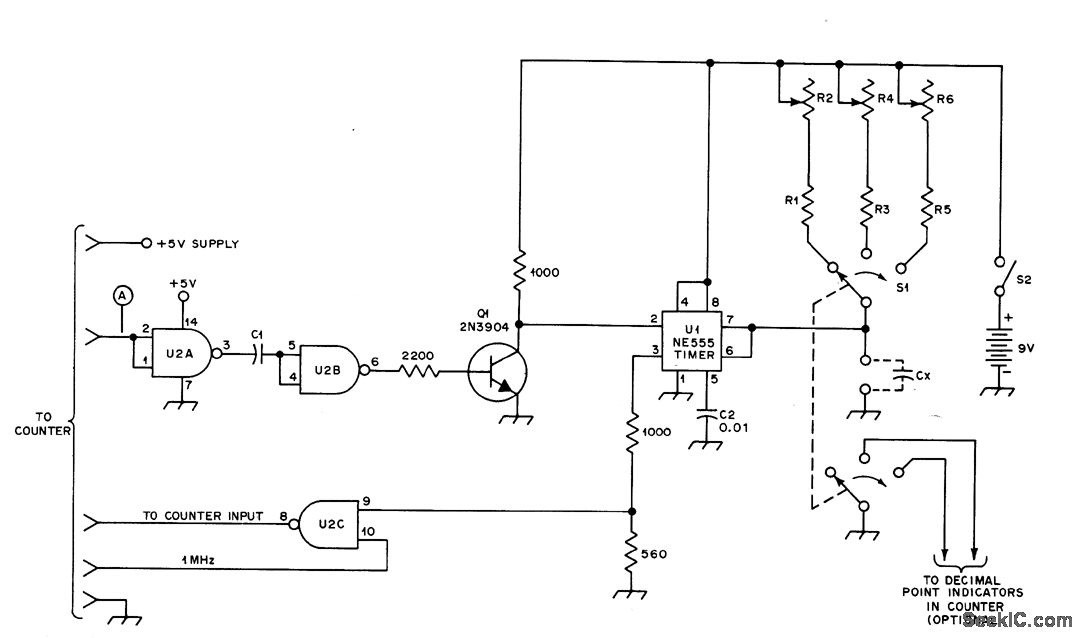
Converts counter into digital capacitance meter for measuring valuesclown to around 5 pF with better than 1% accuracy. Three ranges give full-scale values of 99,999 pF, 0,99999 μF, and 9.9999μF. Positive-going countenable command from frequency counter, applied to point A of gate U2A, removes short-circuit from unknown capacitor CX and enables gate U2C. Capacitor charges exponentially through R1 and R2 (range 1) to voltage at which threshold comparator at U1 makes flip4lop change state, shorting CX and disabling gate U2C. During charge time, 1-MHz pulses are applied to counter input. Counter reading then corresponds to capacitor value . C1 is 18 pF.R1 is 860K,R2 is 100K,R3 is 86K,R4 is 10K,R5 is 8.6K,R6 is 1K,and U2 is 7400 quad NAND gate.-R.F. Kramer,Using a Frequency Counteras a Capacitance Meter,QST. Aug 1977, p 19-22.
Reprinted Url Of This Article:
http://www.seekic.com/circuit_diagram/Basic_Circuit/ADAPTER_FOR_COUNTER.html
Print this Page | Comments | Reading(3)
Code: