Published:2009/7/2 23:41:00 Author:May | From:SeekIC

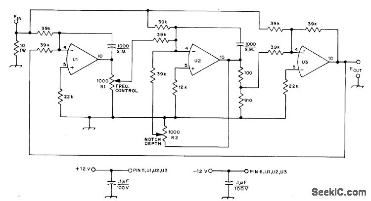
Center frequency of notch can be varied with single control R1; upper limit is about 4 kHz. Circuit Q and notch depth are constant over range. R2 is ad justed initially for best notch depth. All opamps are 741 14-pin DIP,such as Motorola MC1741L. UI and U2 are in-tegrators with DC gain of about 2500, and U3 is summing device. Notch depth is at least 50 dB.may be connected directly across output, or buffer stage can be added to drive lower-impedance loudspeaker or headset. Use with AGC off.-A. Taflove, An Analog-Computer-Type Active Filter, QST, May 1975, p 26-27.
Reprinted Url Of This Article:
http://www.seekic.com/circuit_diagram/Basic_Circuit/AF_NOTCH_1.html
Print this Page | Comments | Reading(3)
Code: