Published:2009/7/15 3:55:00 Author:Jessie | From:SeekIC

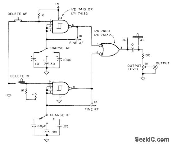
Use of feedback resistor between input and output of each gate produces oscillation in each Schmitt-trigger oscillator, one operating at audio frequencies and one operating at radio frequencies. Both AF and RF can befed into NAND gate to give modulated RF, or outputs can be used separately as clocks for microprocessor.-B. Grater and G. Young, Build a Pulse Generator, Kilobaud, June 1977, p49.
Reprinted Url Of This Article:
http://www.seekic.com/circuit_diagram/Basic_Circuit/AF_RF_SQUARE_WAVE.html
Print this Page | Comments | Reading(3)
Code: