Published:2009/7/1 4:03:00 Author:May | From:SeekIC

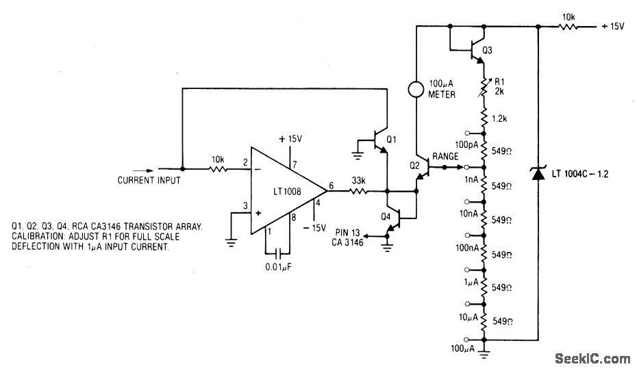
The Ammeter measures currents from 100 pA to 100 μA without the use of expensive high value resistors. Accuracy at 100 μA is limited by the offset voltage between Q1 and Q2 and, at 100 pA, by the inverting bias current of the LT1008
Reprinted Url Of This Article:
http://www.seekic.com/circuit_diagram/Basic_Circuit/AMMETER_WITH_SlX_DECADE_RANGE.html
Print this Page | Comments | Reading(3)
Code: