Published:2009/7/2 2:02:00 Author:May | From:SeekIC

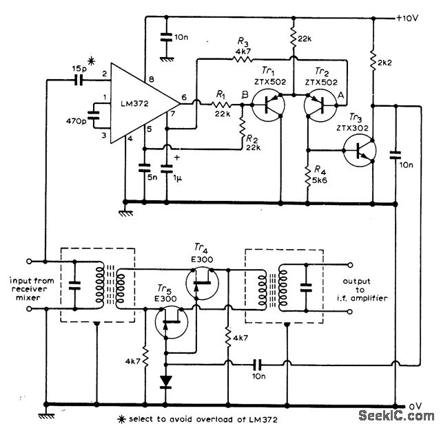
Circuit samples mixer output (IF input) of AM receiver and, when noise pulse is detected, interrupts IF input signal for duration of noise pulse. Uses National LM372IC having AGC loop with range of about 69 dB, for accommodating wide range of input levels. Artide describes operation of circuit in detail. For frequencies above 2 MHz, use LM373 in place of LM372.-T. A. Tong, Noise Silencer torA.M. Receivers, Wireless World. Oct. 1972. p 483-484.
Reprinted Url Of This Article:
http://www.seekic.com/circuit_diagram/Basic_Circuit/AM_NOISE_SILENCER.html
Print this Page | Comments | Reading(3)
Code: