Published:2009/7/1 20:35:00 Author:May | From:SeekIC

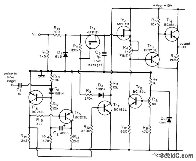
Used in synthesizer for generating wide variety of musical and other sounds, to provide constant control signal for sounds requiring long fadeout. Positive input pulse initiates sampling of analog signal for pre-set time, with signal being held for unspecified period. Input voltage range is from about -0.5 V to +6.5 V, being deliberately limited by D1 Three-part article describes operation in detail and gives all other circuits used in synthesizer.-T. 0rr and D. W. Thomas, Elec-tronic Sound Synthesizer, Wireless World, Part 3-Oct. 1973, p 485-490 (Part 1-Aug. 1973, p 366-372; Part 2-Sept. 1973, p 429-434).
Reprinted Url Of This Article:
http://www.seekic.com/circuit_diagram/Basic_Circuit/ANALOG_MEMORY.html
Print this Page | Comments | Reading(3)
Code: