Published:2009/7/10 22:51:00 Author:May | From:SeekIC

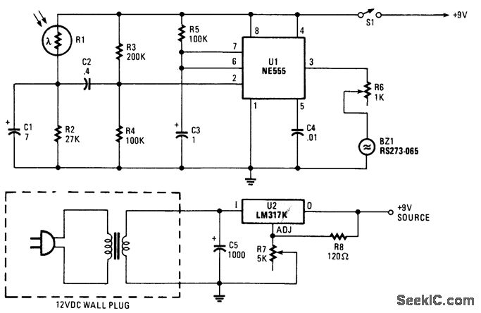
When the light on the answering machine blinks, the resistance of photoresistor R1 charges, triggers the timer (U1), and generates 0.2-s pulse that activates BZ1. R1 is optically coupled to the LED on the answering machine and is properly light shielded.
Reprinted Url Of This Article:
http://www.seekic.com/circuit_diagram/Basic_Circuit/ANSWERING_MACHINE_BEEPER.html
Print this Page | Comments | Reading(3)
Code: