Published:2009/7/14 4:17:00 Author:May | From:SeekIC

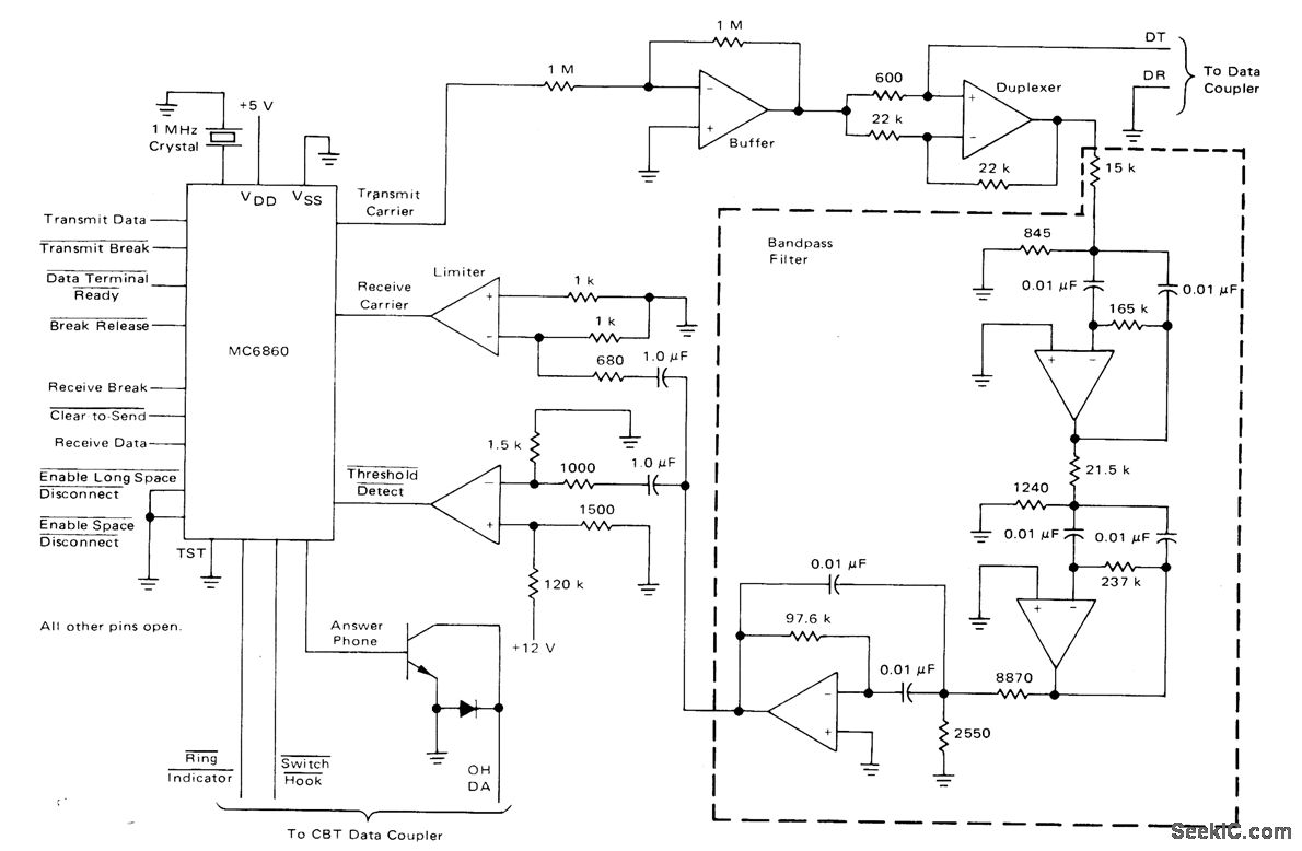
Transmits on upper channel (mark 2225 Hz and space 2025 Hz) and receives on lower channel (mark 1270 Hz and space 1070 Hz). Buffer and duplexer provide modem interface to transmission network. Bandpass filter allows only desired receive signals to be seen by limiter and demodulator. Motorola MC6860 modem IC contains modulator, demodulator, and supervisory control functions. -G. Nash, Low-Speed Modem Fundamentals, Motorola, Phoenix, M, 1974, AN-731, p6.
Reprinted Url Of This Article:
http://www.seekic.com/circuit_diagram/Basic_Circuit/ANSWER_MODEM.html
Print this Page | Comments | Reading(3)
Code: