Published:2009/7/9 4:07:00 Author:May | From:SeekIC

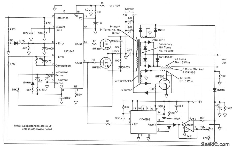
This circuit for starting arc jets and controlling them in steady operation is capable of high power efficiency and can be constructed in a lightweight form. The design comprises a pulse-width-modulated power converter, which is configured in a closed control loop for fast current control. The series averaging inductor maintains nearly constant current during rapid voltage changes, and thereby allows time for the fastresponse regulator to adjust its pulse width to accommodate load-voltage changes. The output averaging inductor doubles as the high-voltage pulse transformer for ignition. The starting circuit operates according to the same principle as that of an automobile ignition coil. When the current is interrupted by a transistor switch, the inductor magnetic field collapses, and a high-voltage pulse is produced. The pulse is initiated every 0.25 second until arc current is detected, then the pulser is automatically turned off.
Reprinted Url Of This Article:
http://www.seekic.com/circuit_diagram/Basic_Circuit/ARC_JET_POWER_SUPPLY_AND_STARTING_CIRCUIT.html
Print this Page | Comments | Reading(3)
Code: