Published:2009/6/29 23:51:00 Author:May | From:SeekIC

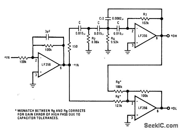
High-pass and low-pass active filters using National LF356 opamps are asymmetrical about 500-Hz crossover point,Sum of filter output voltages is always constant and equaltounity,Rolloff of low-pass filter is only-6 dB peroctave、as compared to-18 dB per octave for high-pass filter,-″Audio Handbook″ National semiconductor, Santa Clara,GA,1977、p 5-1-5-7.
Reprinted Url Of This Article:
http://www.seekic.com/circuit_diagram/Basic_Circuit/ASYMMETRICAL_ACTIVE_CROSSOVER.html
Print this Page | Comments | Reading(3)
Code: