Published:2009/7/10 22:31:00 Author:May | From:SeekIC


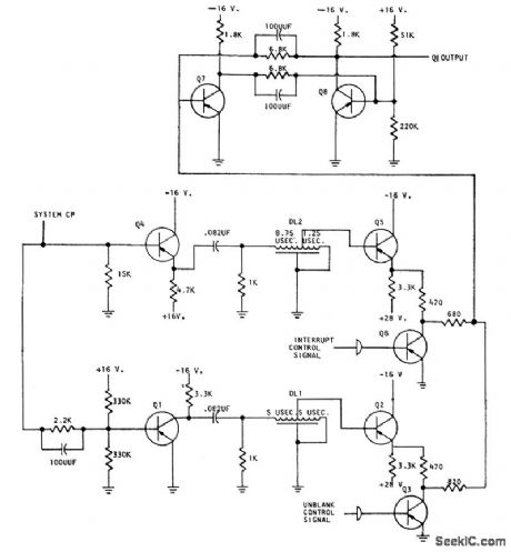
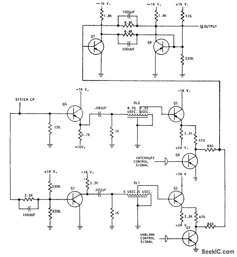
Used to interrupt or chop square wave gen orated with or in between regular system clock pulses, at specified times. Clock pulses are applied to bases of Q1 and Q4. Can be used to generate unblanking pulses without rise time deterioration, for intensifying sine and cosine waves on a radar display.-J.McGruder, Square Wave Chopper, EEE, 10:12, p26-27.
Reprinted Url Of This Article:
http://www.seekic.com/circuit_diagram/Basic_Circuit/ASYNCHRONOUS_SQUARE_WAVE_CHOPPER.html
Print this Page | Comments | Reading(3)
Code: