Published:2009/7/2 0:46:00 Author:May | From:SeekIC

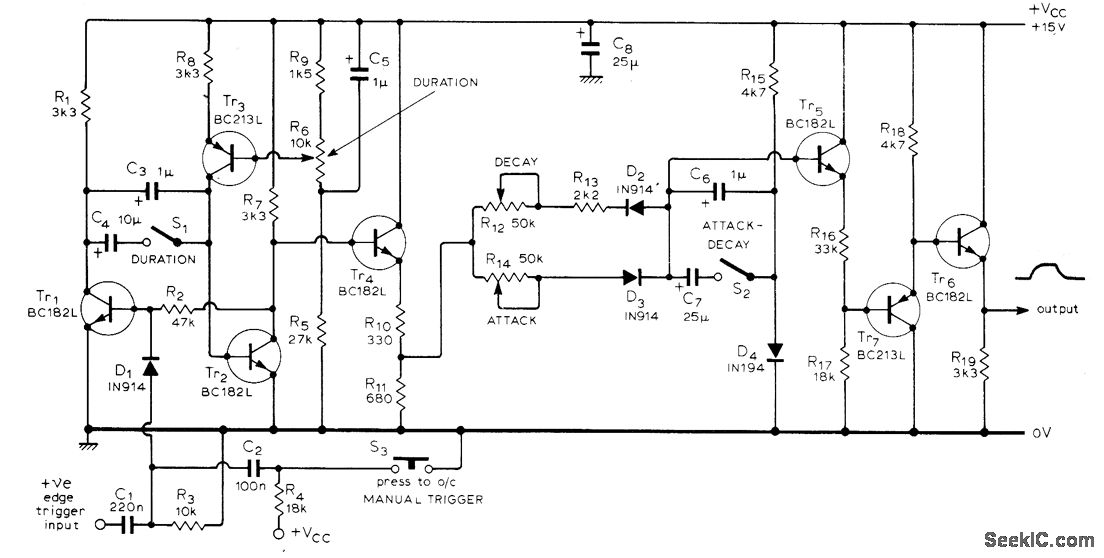
Waveform generator produces approximate rectangular waveform having exponential rise (attack) and exponential decay, initiated either by manual trigger or electronic signal derived from other circuits of sound synthesizer. All characteristics of waveform are arbitrarily variable. Three-part article describes circuit operation and gives all other circuits used in synthesizer for generating wide variety of musical and other sounds-T Orr and D W Thomas.Electronic Sound Syntheslzer.Wireless World,Part 3-Oct 1973.p485-490(Part 1-Aug .1973、 p 366-372; Part 2-Sept 1973.p 429-434)
Reprinted Url Of This Article:
http://www.seekic.com/circuit_diagram/Basic_Circuit/ATTACK_DECAY.html
Print this Page | Comments | Reading(3)
Code: