Published:2009/6/30 23:45:00 Author:May | From:SeekIC

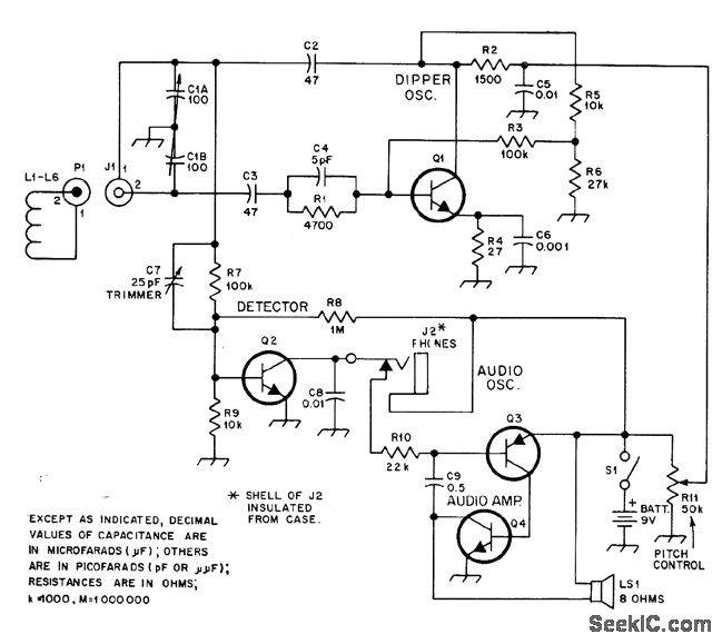
Designed for use by blind radio amateurs, but tone indication has advantage of permitting anyone to concentrate on equipment while checking antenna, tracking parasitics,or neutralizing amplifier with dip meter. Plug-in coils L1-L6 are Heathkit parts 40-1689 through 40-1695. Q1,Q2,and Q4 are Radio Shack RS-2021 or equivalent, and Q3 is RS-2021 or equivalent. Pitch of tone heard from Ioudspeakerdrops sharply when tuned circuit of dip-per becomes Ioaded by extemal source.-W. E.Quay,An Auditory Dip Oscillator, QST,Sept.1978,p25-27.
Reprinted Url Of This Article:
http://www.seekic.com/circuit_diagram/Basic_Circuit/AUDIBLE_DIPPER.html
Print this Page | Comments | Reading(3)
Code: