Published:2009/7/2 0:40:00 Author:May | From:SeekIC

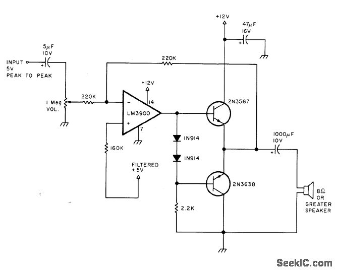
Wideband low-power audio amplifier was developed for use with DAC and low-pass active filter to create music with microprocessor.-H Chamberlin, A Sampling of Techniques for Computer Performance of Music, BYTE, Sept 1977, p 62-66、68-70, 72, 74, 76-80, and 82-83.
Reprinted Url Of This Article:
http://www.seekic.com/circuit_diagram/Basic_Circuit/AUDIO_FOR_COMPUTER_MUSIC.html
Print this Page | Comments | Reading(3)
Code: