Published:2009/7/14 23:29:00 Author:Jessie | From:SeekIC

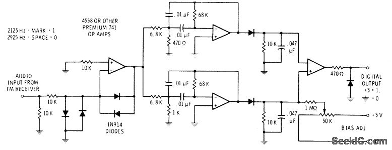
Audio tones of 2125 and 2975 Hz, as received and detected by FM receiver, are limited and fed to two active bandpass filters, each set to one of tone frequencies. Outputs are amplitude-detected and compared, to give output of 1 for 2125 Hz and output of 0 for 2975 Hz. Output is suitable for UART providing serial-to-parallel conversion,-D. Lancaster, TV Typewriter Cookbook, Howard W. Sams, Indianapolis, IN, 1976, p 174-175.
Reprinted Url Of This Article:
http://www.seekic.com/circuit_diagram/Basic_Circuit/AUDIO_PROCESSOR_FOR_RTTY_RECEIVER.html
Print this Page | Comments | Reading(3)
Code: