Published:2009/7/7 2:15:00 Author:May | From:SeekIC

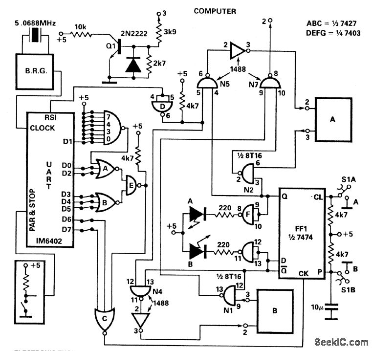
With this dataselector, only one RS-232 port is used to connect two RS-232 devices (i.e., printer, plotter, etc.) with a mini- or microcomputer. The operation is very simple. Power on will reset FFI (QFFI = Low), which enables gates N1, NS, and N7. Now communication between computer and device B is possible. Detection of the switch command, i.e., Control B character = CHR$(2), selectable with wirewrap pins, on the parallel outputs of the UART (IM 6402 or equivalent) will set: QFFI= High. Gates N2, N5, and N7 are open, so device A is connected with the computer until Control B character is detected again.
Transistor Q1 converts RS-232 levels to TTL levels while two LEDs indicate whether device A or B is linked. The baud-rate generator provides the 16 x clock needed for the UART. Any baud rate ranging from 50 to 19200 can be selected. Manual control of the selector is available with toggleswitch S1.
Reprinted Url Of This Article:
http://www.seekic.com/circuit_diagram/Basic_Circuit/AUTOMATIC_RS_232_DATASELECTOR.html
Print this Page | Comments | Reading(3)
Code: