Published:2009/7/6 2:22:00 Author:May | From:SeekIC

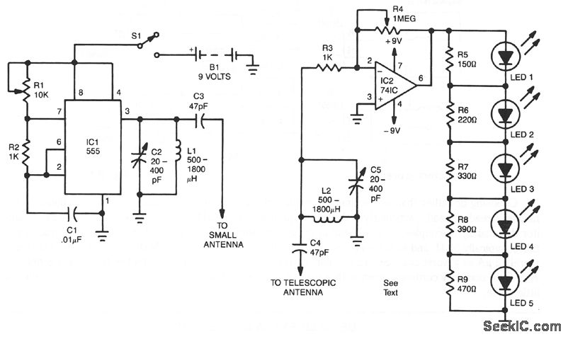
This locater is made up of two parts. The first is an rf oscillator, whose circuit is shown in Fig. 8-4a.The second is a sensitive receiver shown in Fig. 8-4b. The heart of the oscillator is a 555 timer IC. Tank circuit C2 and L1 is used to tune the transmitter. The antenna is coupled to the transmitter through C3. A telescopic antenna or a length of hookup wire will work quite well. At the receiver, the incoming signal is tuned by C5 and L2 before being passed on to the 741 IC. The five LEDs are used to indicate signal strength, they light up in order (1 to 5) as the signal gets stronger.
After the devices are built, the receiver and transmitter will need to be tuned. Tune the transmitter until all of the receiver's LEDs light. Separate the receiver and the transmitter-the farther apart they are the better-and adjust R4 until you get a maximum strength reading only when the receiver's antenna is pointed directly at the transmitter. Place the transmitter on the dashboard and completely extend the antenna. To find your car, just extend the telescope antenna to its full length and hold it parallel to the ground. Point the antenna to your far left, then swing it to your far right. Do that until you find in which direction the strongest signal lies, as indicated by the LEDs. The antenna will be pointing at your car.
Reprinted Url Of This Article:
http://www.seekic.com/circuit_diagram/Basic_Circuit/AUTOMOBILE_LOCATER.html
Print this Page | Comments | Reading(3)
Code: