Published:2009/7/9 4:24:00 Author:May | From:SeekIC

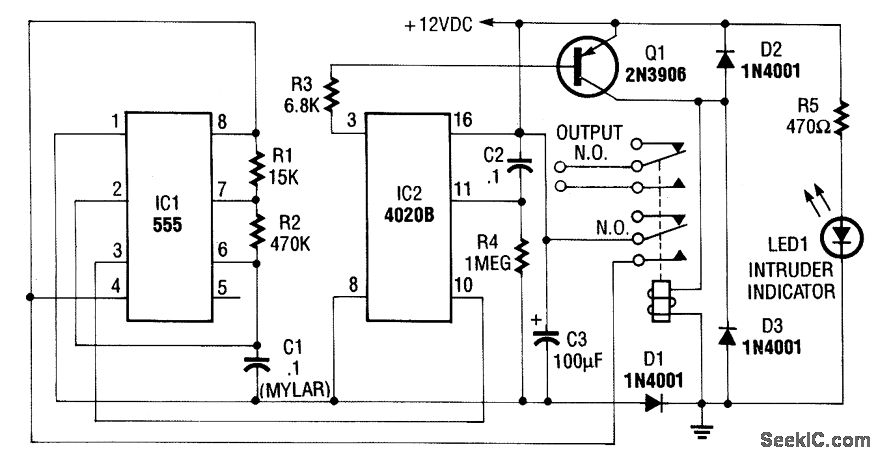
This circuit uses a NE555 timer and CD4020B. When + 12 Vdc is applied to the circuit, the output of IC2 is set low via C2, which turns on the relay, and IC1, a pulse generator. IC1 pulses counter IC2. After 8192 clocks, IC2 output (pin 3) goes high, cuts off Q2, and completes the cycle.
Reprinted Url Of This Article:
http://www.seekic.com/circuit_diagram/Basic_Circuit/AUTO_TURN_OFF_ALARM_WITH_8_MINUTE_DELAY.html
Print this Page | Comments | Reading(3)
Code: