Published:2009/7/24 9:46:00 Author:Jessie | From:SeekIC

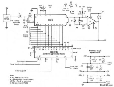
This circuit shows a DAC and comparator that is used with a 12-bit SAR to form a 10-bit A/D converter. The analog input (0 to + 10 V) is applied at R3. Both parallel and serial digital outputs are available. R7 is used to trim for zero. Full-scale is trimmed by REF-02 (Fig. 4-1C). Raytheon Linear Integrated Circuits, 1989, p. 6-28.
Reprinted Url Of This Article:
http://www.seekic.com/circuit_diagram/Basic_Circuit/A_D_converter.html
Print this Page | Comments | Reading(3)
Code: