Published:2009/7/24 9:57:00 Author:Jessie | From:SeekIC

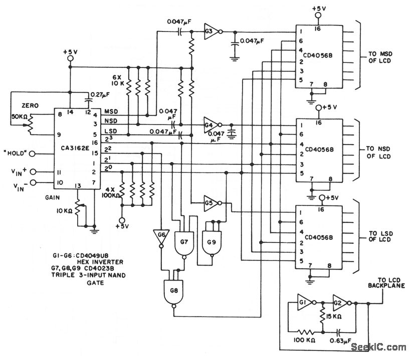
This circuit shows a CA3162E and three CD4056B LCD decoder/drivers connected in a typical LCD application. With pin 6 of the CA3162E floating (as shown), the sampling rate is 4 Hz. The negative sign (-) is decoded as a negative sign (-), and the positive overload indicator (E) as an H . To adjust, short terminals 10 and 11 of the CA3162E, and adjust the zero control for a reading of 000 on the display. Then, apply 900 mV at terminals 10 and 11, and adjust the gain control for a reading of 900 on the display. Harris Semiconductors, Data Acquisition, 1991, p. 2-5.
Reprinted Url Of This Article:
http://www.seekic.com/circuit_diagram/Basic_Circuit/A_D_converter_for_3_digit_LCD_display.html
Print this Page | Comments | Reading(3)
Code: