Published:2009/7/24 10:31:00 Author:Jessie | From:SeekIC

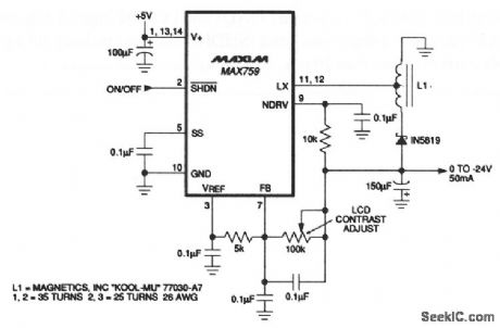
This circuit provides a variable output voltage to adjust the contrast of LCDs. The autotransformer L1 steps up the output to prevent overvoltage to the LX transistor. The total voltage from VIN to LX must be limited to 22 V (with a 5-V input), the voltage at LX cannot exceed -17 V. With L1 (a miniature 0.2-in diameter toroid), the voltage at LX is reduced from the output voltage (determined by the turns ratio). Maxim, 1992, Applications and Product Highlights, p. 4-5.
Reprinted Url Of This Article:
http://www.seekic.com/circuit_diagram/Basic_Circuit/Adjustable_LCD_supply_with_autotransformer.html
Print this Page | Comments | Reading(3)
Code: