Published:2009/6/17 4:18:00 Author:May | From:SeekIC

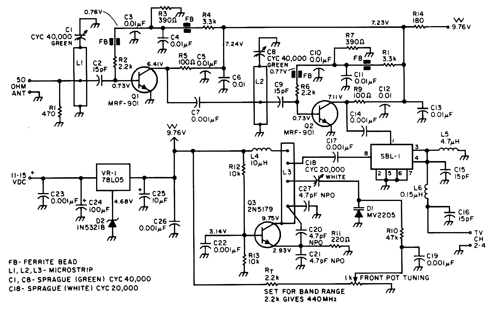
Most ATV (Amateur Television] transmitters transmit a DSB signal and commercial television stations use a VSB (Vestigial Sideband) signal. This fact is made use of in this converter to use the lower sideband. This results in less interference from repeaters that occupy the 440- to 445-MHz por-tion of the band. However, this approach might suffer from VHF image responses from channel 29, if that channel is active in your area.
Reprinted Url Of This Article:
http://www.seekic.com/circuit_diagram/Basic_Circuit/Analog_Circuit/43925_MHz_ATV_DOWNCONVERTER.html
Print this Page | Comments | Reading(3)
Code: