Published:2009/6/19 4:27:00 Author:May | From:SeekIC

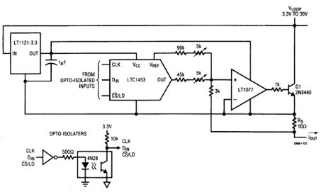
The figure shows how to use an LTC1453 to make an optoisolated digitally controlled 4-to 20-mA process controller. The controller circuitry, including the optoisolator, is powered by the loop voltage that can have a wide range of 3.3V to 30V. The 1.22-V reference output of the LTC1453 is used for the 4-mA offset current and VOUT is used for the digitally controlled 0-to 16-mA current. RS, is a sense resistor and the LT1077 op amp modulates the transistor Q1 to provide the 4-to 20-mA current through this resistor. The control circuitry consumes well under the 4-mA budget at zero scale.
Reprinted Url Of This Article:
http://www.seekic.com/circuit_diagram/Basic_Circuit/Analog_Circuit/4_TO_20_mA_PROCESS_CONTROLLER.html
Print this Page | Comments | Reading(3)
Code: