Published:2009/6/29 1:41:00 Author:May | From:SeekIC

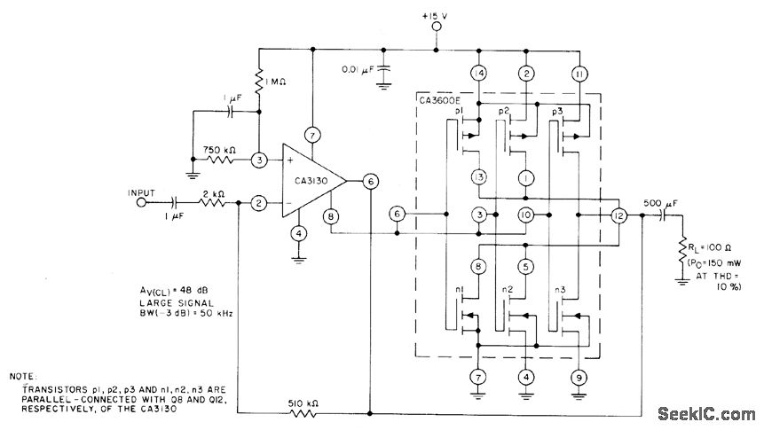
Three transistor pairs in CA3600E array are parallel-connected with output stage of CA3130 bipolar M0S opamp to boost current-handling capability about 2.5 times. Use of feedback gives closed-loop gain of 48 dB. Typical large-signal bandwidth is 50kHz for 3 dB down-″Circuit ldeas for RCA Linear ICs、″RCA Solid State Division、Somerville,NJ,1977,p 12
Reprinted Url Of This Article:
http://www.seekic.com/circuit_diagram/Basic_Circuit/Analog_Circuit/50_kHz_BANDWIDTH.html
Print this Page | Comments | Reading(3)
Code: