Published:2009/6/22 23:03:00 Author:May | From:SeekIC

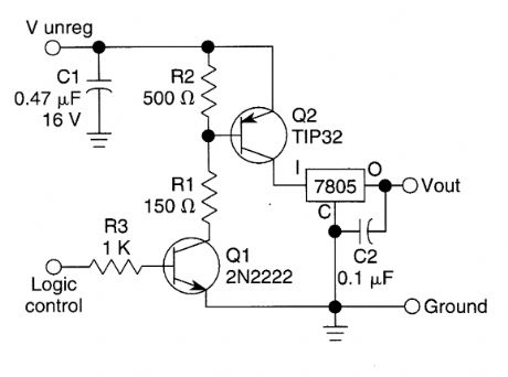
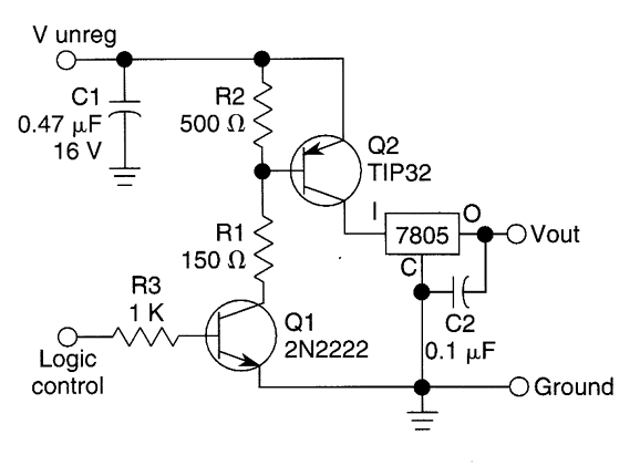
A logic level can control a 7805 regulator with this circuit. Q2 is a series switching transistor controlled by Q1. Q1 is tumed on by a logic voltage to its base.
Reprinted Url Of This Article:
http://www.seekic.com/circuit_diagram/Basic_Circuit/Analog_Circuit/7805_TURN_ON_CIRCUIT.html
Print this Page | Comments | Reading(3)
Code: