Published:2009/7/25 5:35:00 Author:Jessie | From:SeekIC

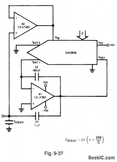
Figure 9-37 shows a DAC0830 connected as a capacitance multiplier,Actually, thecircuit is a DAC-controlled amplifier (used for capacitance multiplication) to give microprocessor control of system time-domain or frequency-domain response. The microprocessor controls the digital input to the DAC、which controls the amplifier to produce a variable capacitance,The capacitance can be used to varythe time constant of RC circuits varying either time or frequency.In this circuit the DAC adjusts the gam of a stage with fixed capacitive feedback. This produces aMiller-effect equivalent input capacitance equal to the fixed capacitance multiplied by 1 plus the amplifier gain.The voltage across the equivalent input capacitance to ground is limited to the maximum output voltage of op amp A1, divided by 1 plus 2n/D, where:n = the DAC bits of resolution, and D = decimal equivalent of the binary input. NATIONAL SEMICONDUCTOR, APPLICATION NOTE 271, P. 667.
Reprinted Url Of This Article:
http://www.seekic.com/circuit_diagram/Basic_Circuit/Analog_Circuit/CAPACITANCE_MULTIPLIER.html
Print this Page | Comments | Reading(3)
Code: