Published:2009/6/24 2:29:00 Author:Jessie | From:SeekIC

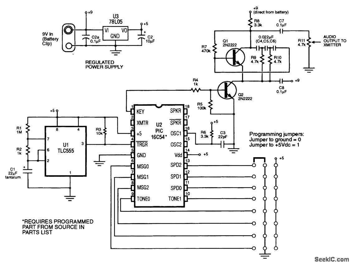
This identifier can be used to drive a hidden transmitter in a radio fox hunt activity, where the object is to locate a hidden transmitter.
Reprinted Url Of This Article:
http://www.seekic.com/circuit_diagram/Basic_Circuit/Analog_Circuit/CW_IDENTIFIER_WITH_SINE_WAVE_AUDIO_OUTPUT.html
Print this Page | Comments | Reading(3)
Code: