Published:2009/6/23 1:36:00 Author:May | From:SeekIC

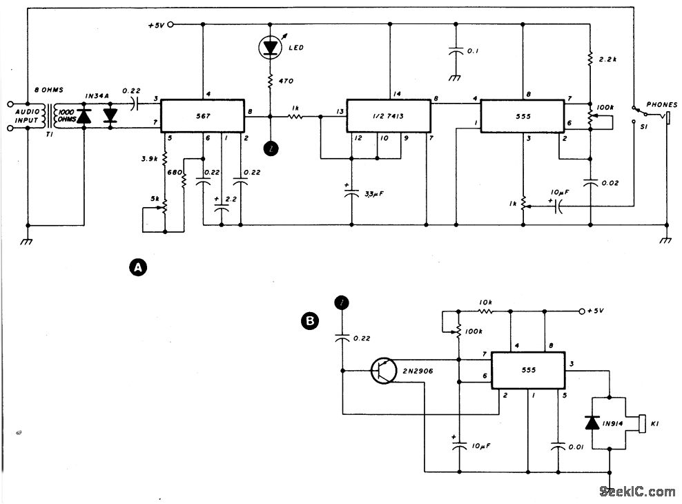
This circuit provides interferenced rejection for the CW operator. The 567 phase-locked loop is configured to respond to tones from 500 to 1100 Hz. The Schmitt trigger reduces the weighting effect caused by the output of the PLL remaining low after removal o f the audio signal. Ten to 15 millivolts of audio activate the circuit. For periods of loss of signal, circuit B will automatically switch back to live receiver audio after a suitable delay. (If a relay with a 5-volt coil is not available, the circuit can also be powered from +12 volts.) When circuit B is used, the contacts on relay K1 replace S1.
Reprinted Url Of This Article:
http://www.seekic.com/circuit_diagram/Basic_Circuit/Analog_Circuit/CW_SIGNAL_PROCESSOR.html
Print this Page | Comments | Reading(3)
Code: