Published:2009/6/29 1:52:00 Author:May | From:SeekIC

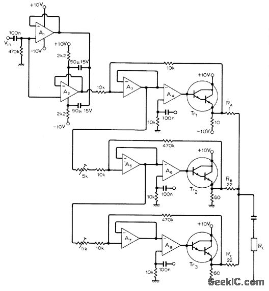
Nonlinear distortion is reduced in singleended amplifier by producing voltage proportional to distortion and amplifying this error voltage in such a way thatit can be used to reduce distortion at output. Circuit uses 741 opamps and MJ4000 power Darlington transistors. Technique overcomes basic Iimitation of negative feedback wherein feedback loop gain decreases as frequency increases. Artide also gives variation of circuit more suitable for power amplifier, and describes circuit operation in detail.-A. M. Sandman, Reducing Amplifier Distortion, Wireless World, Oct. n974, p 367-371.
Reprinted Url Of This Article:
http://www.seekic.com/circuit_diagram/Basic_Circuit/Analog_Circuit/ERROR_TAKEOFF_REDUCES_DISTORTION.html
Print this Page | Comments | Reading(3)
Code: