Published:2009/6/29 2:00:00 Author:May | From:SeekIC

Reprinted Url Of This Article:
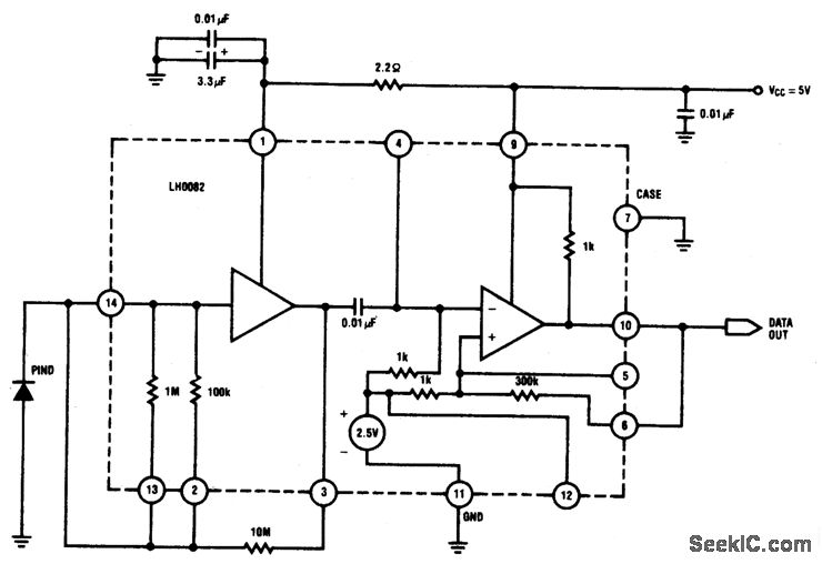
http://www.seekic.com/circuit_diagram/Basic_Circuit/Analog_Circuit/FIBER_OPTIC_RECEIVER,VERY_HIGH_SENSITIVITY,LOW_SPEED,3nW.html
Print this Page | Comments | Reading(3)
Code: