Published:2009/6/19 4:34:00 Author:May | From:SeekIC

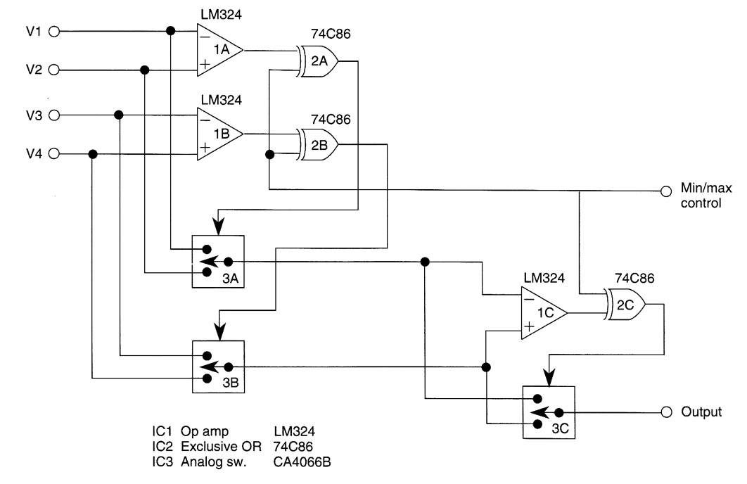
This circuit outputs the maximum (or the minimum) of the four input voltages V1, V2, V3, and V4. Each of these input voltages is in the range 0 to 5V.
The output of the unit is the maximum of V1, V2, V3, and V4 if the control voltage input is 5V (i.e., logical 1). The output is the minimum of V1, V2, V3, and V4 if the control input is zero.
By cascading N such units, one can select the maximum (or the minimum) of 3N + 1 input voltages.
Thus if k is the number of input voltages, we need [(k+1)/3] units.
Reprinted Url Of This Article:
http://www.seekic.com/circuit_diagram/Basic_Circuit/Analog_Circuit/FOUR_INPUT_MINIMUM_MAXIMUM_SELECTOR.html
Print this Page | Comments | Reading(3)
Code: