Published:2009/6/23 5:00:00 Author:May | From:SeekIC

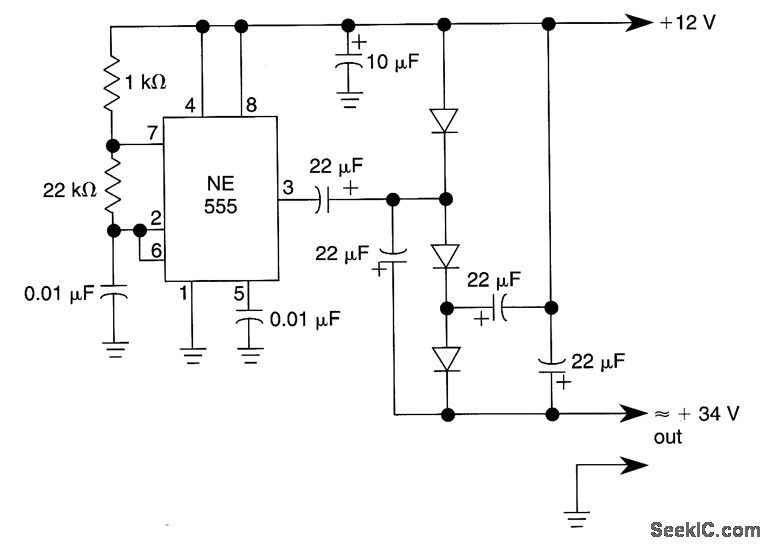
This dc voltage-tripler circuit based on the 555 can produce proximately 3× the dc supply voltage.
Reprinted Url Of This Article:
http://www.seekic.com/circuit_diagram/Basic_Circuit/Analog_Circuit/LOW_POWER_dc_TRIPLER.html
Print this Page | Comments | Reading(3)
Code: