Published:2009/6/22 22:28:00 Author:May | From:SeekIC

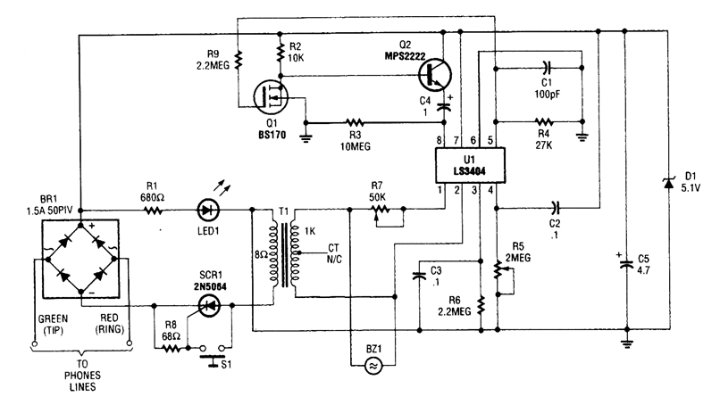
U1, an LS3404 melody chip is activated when hold S1 is pressed, which causes SCRI to con-cluct and hold the telephone line via T1, R1, and LED1. The voltage across R1 and LED1 is used to activate the melody chip. Q1 and Q2 form a restart circuit to keep the melody chip going during hold.
Reprinted Url Of This Article:
http://www.seekic.com/circuit_diagram/Basic_Circuit/Analog_Circuit/MUSIC_ON_HOLD_BOX.html
Print this Page | Comments | Reading(3)
Code: