Published:2009/6/24 22:25:00 Author:May | From:SeekIC

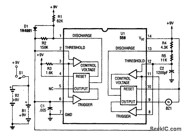
The two timers in the bug repeller have some interesting characteristics. Both of them have their thresholds externally set; the oscillator on the left has a 50% duty cycle and the oscillator on the right acts as a VCO.
Reprinted Url Of This Article:
http://www.seekic.com/circuit_diagram/Basic_Circuit/Analog_Circuit/PEST_REPELLER.html
Print this Page | Comments | Reading(3)
Code: