Published:2009/7/14 3:07:00 Author:May | From:SeekIC

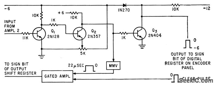
Q1-Q2 amplify negative analog samples greater than 100 mv, to provide sharp pulse output for driving monostable mvbr in analog-digital converter.-N, Aron and C, Granger, Analog-To-Digital Converter Uses Transfluxors Electronics, 35:20, p 62-66.
Reprinted Url Of This Article:
http://www.seekic.com/circuit_diagram/Basic_Circuit/Analog_Circuit/POLARITY_DETECTOR.html
Print this Page | Comments | Reading(3)
Code: