Published:2009/6/24 2:53:00 Author:May | From:SeekIC

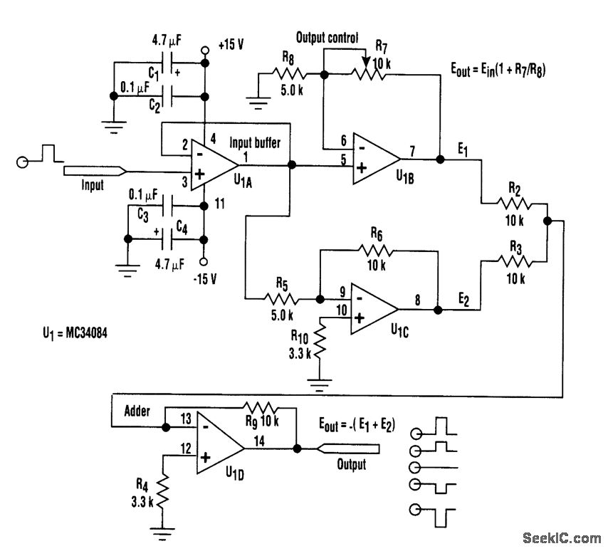
By adjusting one potentiometer, this circuit's output can be varied from a positive-going version of the input signal, smoothly through zero output, then to a negative-going version of the input (see the figure). If the input signal is a positive pulse of, for example, +2-V peak, the output pulse amplitude can be smoothly varied from +2-V through ground (no output) to a -2-V peak.
Taking a closer look at the setup, assume that the signal has a +2-V peak input. The A section of the quad op amp is an input buffer, op amp C provides a fixed negative-going output of -4-V peak, and op amp B supplies a positive-going output that varies from +2-V to +6-V peak. The D section adds the B and C outputs. Thus, by varying the B output, the circuit output varies smoothly from -2-V to +2-V peak.
The circuit can, of course, also be used as a 0°/180° phase switcher. For instance, with a groundcentered sine-wave input of 4V p-p, the output varies from 4-V p-p in phase with the input, smoothly through 0 V, to 4V p-p 180° out of phase with the input.
Reprinted Url Of This Article:
http://www.seekic.com/circuit_diagram/Basic_Circuit/Analog_Circuit/POLARITY_GAIN_ADJUSTMENT.html
Print this Page | Comments | Reading(3)
Code: