Published:2009/7/10 2:33:00 Author:May | From:SeekIC


Reprinted Url Of This Article:
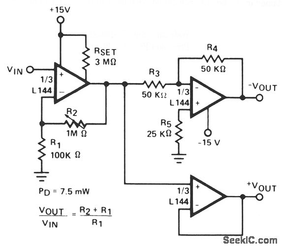
http://www.seekic.com/circuit_diagram/Basic_Circuit/Analog_Circuit/PRECISION_PHASE_SPLITTER.html
Print this Page | Comments | Reading(3)
Code: