Published:2009/6/23 2:19:00 Author:May | From:SeekIC

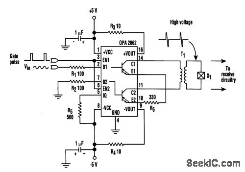
This pulse-echo driver uses the OPA2662 dual operational transconductance amplifier(OTA)from Burr-Brown(the reeeive circuitry isn't shown). The OTA is preferable over an op amp for driv-ing low impedances because it provides a current output rather than a voltage output.Ultrasonic pulse-echo applications often incorporate a transformer-coupled crystal to obtain a high-voltage pulse because the echo can be orders of magnitude smaller in amplitude. The trans-former turns ratio also provides tuning at the resonant frequency of the crystal, which usually means a relatively low-impedance primary winding.An operational transconductance amplifier(OTA)is preferred over an op amp to drive such a low impedance. One particular application involves a pulse-echo driver circuit using the OPA2662.
Reprinted Url Of This Article:
http://www.seekic.com/circuit_diagram/Basic_Circuit/Analog_Circuit/PULSE_ECHO_DRIVER.html
Print this Page | Comments | Reading(3)
Code: