Published:2009/6/17 3:19:00 Author:May | From:SeekIC

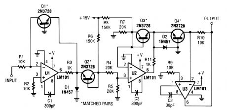
This circuit produces a voltage that is proportional to the root of the input. This gives a logarithmic response,log VINN=N log VIN.
Reprinted Url Of This Article:
http://www.seekic.com/circuit_diagram/Basic_Circuit/Analog_Circuit/ROOT_EXTRACTOR.html
Print this Page | Comments | Reading(3)
Code: