Published:2009/6/18 21:50:00 Author:May | From:SeekIC

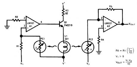
Circuit operation can be understood by considering A2 as a controlled-gain amplifier, amplifying V2, whose gain depends on the ratio of the resistance of PC2 to R5 and by considering A1 as a control amplifier, which establishes the resistance of PC2 as a function of V1. In this way, VOUT, is a function of both V1, and V2.A1, the control amplifier, provides drive for the lamp, L1. When an input voltage, V1, is present, L1 is driven by A1 until the current to the summing junction from the negative supply through POI is equal to the current to the summing junction from V1 through R1. Because the negative supply voltage is fixed, this fordes the resistance of PCl to a value that is proportional to R1 and to the ratio of V1, to V-. L1 also illuminates PC2 and, if the photoconductors are matched, causes PC2 to have a resistance equal to PC1.A2, the controlled gain amplifier, acts as an inverting amplifier whose gain is equal to the ratio of the resistance of PC2 to R5. If R5 is chosen equal to the product of R1, and V-, then VOUT becomes simply the product of V1, and V2. R5 can be scaled in powers of 10 to provide any required output scale factor.
Reprinted Url Of This Article:
http://www.seekic.com/circuit_diagram/Basic_Circuit/Analog_Circuit/SIMPLE_ANALOG_MULTIPLIER.html
Print this Page | Comments | Reading(3)
Code: