Published:2009/6/22 17:54:00 Author:May | From:SeekIC




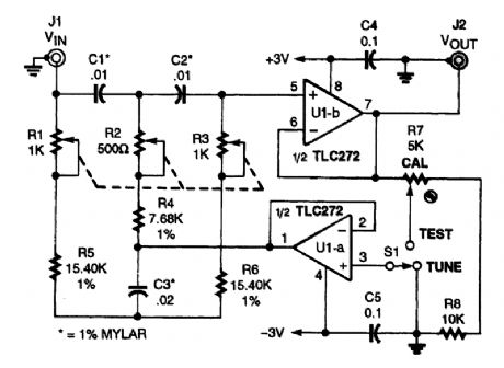
This simple circuit lets you accurately measure the total harmonic distortion(THD)using your true-RMS voltmeter.This THD circuit is somewhat different from the usual types: it can operate at the standard fre-quency of 1000 Hz, but it also is tunable from 970 Hz to 1030 Hz, and has an adjustable Q factor of 0.3 to over 50. Op-amp UI, a TLC272 CMOS unit, contains the two voltage-followers required to buffer the input to the bootstrapped twin-T notch filter. Tuning is accomplished by R1, R2, and R3, which are standard linear-taper slide pots ganged together by mounting them side-by-side and glu-ing their sliders together.The only other intportant construction hint is to use twisted pair at the cir-cuit's input and output.To calibrate the circuit, input a 1000-V RMS signal at 2000 Hz, set 51 to TEST, and adjust R7 for a reading of 0.99-V RMS on a true-RMS voltmeter at the output.To use the circuit, set 51 to TUNE, input a 1000-Hz sine-wave signal to the amplifier under test, and set the amplifier's output to the THD adapter and tune R1/R2/R3 for the lowest output signal.Then, set 51 to TEST and read the RMS voltage. To calculate the percent THD use:
Reprinted Url Of This Article:
http://www.seekic.com/circuit_diagram/Basic_Circuit/Analog_Circuit/SIMPLE_HARMONIC_DISTORTION_ANALYZER.html
Print this Page | Comments | Reading(3)
Code: