Published:2009/6/28 21:17:00 Author:May | From:SeekIC

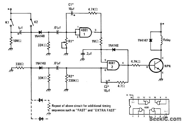
Time required for auto to activate sensors placed measured distance apart on driveway or road is used to energize relay or alarm circuit when auto exceeds predetermined speed. If speed limit chosen is 15 mph, set detectors 22 feet apart for travel time of 1 s. Sensors can be photocells or air-actuated solenoids. For most applications, R1 can be 1-megohm pot. Transistor type is not critical. Values of R2 and C2 determine how long alarm sounds.-J. Sandier, 9 Projects under $9, Modem Electronics, Sept. 1978, p 35-39.
Reprinted Url Of This Article:
http://www.seekic.com/circuit_diagram/Basic_Circuit/Analog_Circuit/SPEED_TRAP.html
Print this Page | Comments | Reading(3)
Code: