Published:2009/6/22 22:40:00 Author:May | From:SeekIC

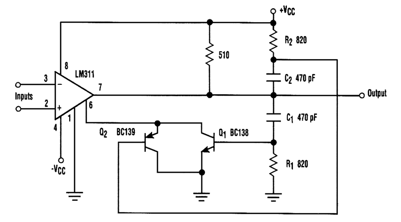
When the comparator's output changes its state from low to high, the rising edge of the output pulse, differentiated by the C1/R1 chain, opens Q1. This blocks comparator M via its strobing input and sustains its output in the H state for a period of time, defined by the time constant R,Ct After C1 is charged by the current flowing through R1, Q1 is shut off and the comparator is released. When the comparator's output state changes from high to low, a similar process, involving elements R2, C2, and Q2, occurs. In many applications, the output transition in only one direction is of vital importance, and the elements, which provide temporal hysteresis for the opposite direction transition, can be omitted.
Reprinted Url Of This Article:
http://www.seekic.com/circuit_diagram/Basic_Circuit/Analog_Circuit/SUPPRESS_JITTER_WITH_HYSTERESIS.html
Print this Page | Comments | Reading(3)
Code: