Published:2009/6/24 3:34:00 Author:Jessie | From:SeekIC

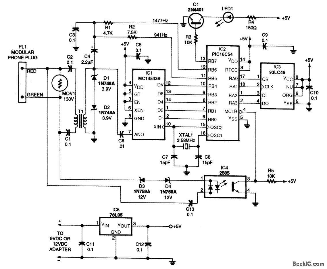
This circuit is designed to restrict phone calls with the area codes: 900, 976, and 540. This device uses a microcontroller to compare the DTMF decoded tones with telephone numbers stored in EEP-ROM (IC3). This device requires a programmed microcontroller. Software and details of program-ming can be found in the original magazine article.
Reprinted Url Of This Article:
http://www.seekic.com/circuit_diagram/Basic_Circuit/Analog_Circuit/TELEPHONE_CALL_RESTRICTOR.html
Print this Page | Comments | Reading(3)
Code: