Published:2009/6/24 2:00:00 Author:May | From:SeekIC

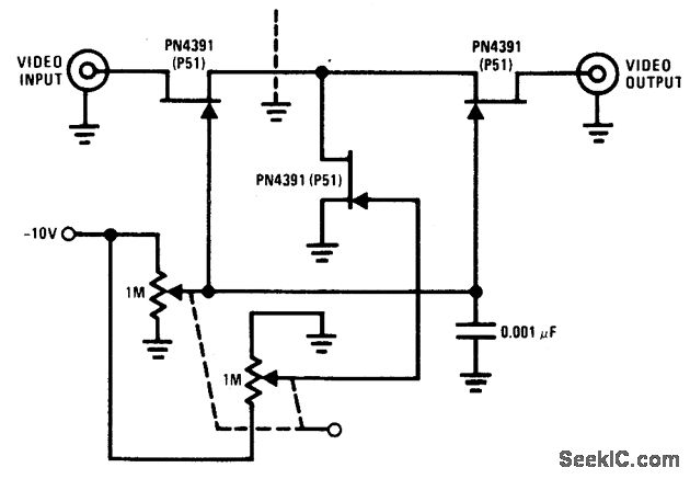
The PN4391 provides a low Rds(on) (less than 30 ohms). The tee attenuator provides for optimum dynamic linear range for attenuation and if complete turn-off is desired, attenuation of greater than 100 dB can be obtained at 10 MHz providing proper rf construction techniques are employed.
Reprinted Url Of This Article:
http://www.seekic.com/circuit_diagram/Basic_Circuit/Analog_Circuit/VARIABLE_ATTENUATOR.html
Print this Page | Comments | Reading(3)
Code: